电源是可穿戴式系统的设计者一个显著的挑战。作为功??能的需求的增长,所以没有功耗。的新工艺技术和电源管理的发展有助于减少可佩戴设计内的设备的电力消耗,但这些都是空间受限的设计具有小电池。正因为如此,对电源的需求似乎不断超过一个电池,以供应所需要的智能手表,健身跟踪器,位置监视器和无线键的能量的能力。
从环境中收获能量以延长电池的寿命可佩戴设计一种方式。代替具有充电小电池,每12小时,滴入将细胞与少量能量充电,而充电时的系统处于睡眠模式下的电池,可提供更多的电力,延长充电之间的时间。
这种能量可以来自多种来源。“传统”的能量收集技术,可穿戴式的设计是太阳能。手表有太阳能发电多年,攻到超低功耗石英晶体和单色LCD显示器。然而,随着彩屏,无线链接,通知从智能手机,甚至是智能手表能力的电力需求进行呼叫从表直接有显着增加的电力需求。当前智能手??表需求变化从205毫安至420毫安时,后者给出每天和操作的一半。
其它技术正在涌现,可以用来提供电源。透明的太阳能电池提供有超过一屏覆盖的能力。其中第一,通过无处不在的能源来自研究在密歇根州立大学开发的,采用的是透明发光太阳能聚光器。这包括吸收紫外光和红外光的特定的非可见光波长,它们然后发光的作为另一个红外线波长的有机盐。在小区边缘的收藏家然后拿起光。目前的效率仅仅是1%,但研究人员希望增加至5%。

图1:透明的太阳能电池可以被用于驱动可穿戴的设计。(来源:无所不在的能量)
压电晶体已经用于捕获行走的运动,并将其转换成电力,而被研究用于可穿戴系统的其他技术挖掘体的移动。纤维摩擦可以加以利用的能源,从衬衫的材料进行收集纤维。
无线电功率甚至可以从电磁波谱清除。德雷森技术在英国已呈原型系统,从环境捕获RF能量。在办公室或外部环境测定的平均射频密度范围为20?35纳瓦/厘米2和Freevolt技术旨在拿起第三到的这一半通过一个新的多频带天线设计供电。的限制是天线的大小,所以窃听在服装导电纤维会提高所捕获的能量的量的一种方法。
尿甚至可以用于电力的燃料电池。在布里斯托尔生物能源中心的研究人员利用小型化微生物燃料电池(MFCs),以功率一双袜子的无线收发器。可佩戴的MFC系统通过燃料电池泵浦尿和运行成功的无线传输板,这是能够每两分钟发送一个消息到计算机控制接收模块。

图2:研究人员已经开发出转换尿成能量,功率为个人区域网络不含电池的无线收发器的袜子。(来源:西英格兰大学)
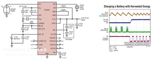
他们都分享积累和管理生成的微功耗,并与来自电池的能量相结合的能量收获功率相同的挑战。这需要在设备先进的电源管理算法,如LTC3331从凌特和MAX17710从美信集成。
该LTC3331集成了一个降压 - 升压型DC / DC从充电电池供电的高压能量收集电源在一个5×5毫米QFN封装是小到足以挤入创造能量收集供应单输出电源可穿戴式设计。一个10毫安分流使电池采集的能量的简单的充电而低电池断开功能可以保护深度放电电池。
集成全波桥式整流器和一个高压从源降压的DC / DC收成能源,要么转换器可以以一单一输出传递能量到可穿戴设计的主控制器和收发器供电。降压时采集的能量是可用的,减少了对电池200的静态电流nA的要求的分流充电器工作。这扩展了使用电池作为降压 - 升压转换器只有权力设备时采集的能量不可用。
图3示出了用于连接到能量采集源,例如太阳能电池或压电晶体的典型电路。这显示了如何从源输入的变量可用于当控制器和收发器处于睡眠模式到一个可穿戴系统的电池充电。
图3:太阳能或压电源采用凌力尔特收获能源LTC3331和而可穿戴系统处于睡眠模式下的电池充电。
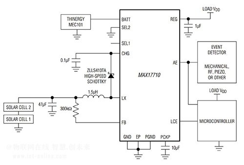
从美信集成的MAX17710采用简单的升压稳压控制器来支持从低电压太阳能电池和其他来源的能量采集。这种收割能量降至大约1值为fW以脉冲收获模式和高达100毫瓦连续转换。为一个0.8V,收获源和4.1V,细胞,该设备可以在20 MA(80毫瓦)提供,只要在收获源能够支持。
图4:接口的低电压能量收集源诸如太阳能电池向Maxim MAX17710电源管理。
图4示出了从低电压的太阳能电池阵列的典型应用升压电路升压收获。这里,直到FB上的电压超过FBON阈单元阵列充电47 fF的收获源电容器。这会触发LX引脚拉低,迫使电流通过外部电感。LX振荡在一个固定的1.0兆赫与90%的占空比。每次LX由该装置中释放,电感器强制LX以上CHG的电压和充电0.1 fF的CHG端子电容器。如CHG上升到电池电压时,电荷被传递。
对于可穿戴系统的设计者所面临的挑战是在电容器和电感器的尺寸,以确保它们装配到小形状因数。CHG引脚电容应尽量减少0.1 FF进行最高的充电效率,但收获源电容必须是最小的比CHG引脚电容以提高最坏情况下充电引脚最高充电电压大70倍。这造成两个电容器之间的平衡。增加收获源电容器超过这个水平的大小提高在穿戴式(<10 FW)使用的低输入功率电平充电电路效率; 但设计人员必须要小心,不要增加电容器??如此之大,收获源无法克服的电容的漏电。为此47 FF的最大值被推荐为在表1中。
|
申请费源 |
CHG
电容(μF) |
最小LX
电感(μH) |
推荐
LX电感(μH) |
最小收获
电源电容(μF) |
推荐嘉实
电源电容(μF) |
| 高压 |
0.22 |
N / A |
N / A |
N / A |
N / A |
| 低压<10μW |
0.1 |
0.85 |
1.5 |
7.0 |
47 |
| 低压> 10μW |
0.1 |
0.85 |
1.5 |
7.0 |
7.0 |
| 高电压和低电压<10微瓦 |
0.22 |
0.85 |
1.5 |
15.4 |
47 |
| 高电压和低电压> 10μW |
0.22 |
0.85 |
1.5 |
15.4 |
15.4 |
表1:为MAX17710为一系列不同的能量收集源的元件值
还需要0.68的fH的最小电感值,以防止最大电流额定值LX引脚的被超过,并且升压电路二极管必须是高速的肖特基,如ZLLS410TA从Diodes公司。二极管必须迅速打开LX驱动器关闭时,钳位在6.0 V以下LX引脚电压上升。如果超过了最大电压LX引脚可被损坏。
升压转换器直接从细胞绘制其静态电流,使得它可以有效地启动,所以仅使用它时,它可以提供更多的功率比升压变换器从细胞消耗是重要的。这可以只要CHG电容器是大到足以提高CHG电池引脚上的电压高于被保证。
结论
集成能量收集到可穿戴设备和个人区域网络仍然是一个挑战。能源正在改善所有的时间和产生更多的功率,硅的功率需求正在下降,并且电源管理技术提供有效的方式来的能量进行转换。通过仔细上浆周围电源管理设备的组件,它们可用于与低电压源,例如压电和太阳能电池可穿戴系统。