

地址:北京市密云区高岭镇政府办公楼
王经理 13393261468
Q Q:514468705/1049705527
邮箱:jhcxkj@163.com
1 前言
越来越依赖技术为丝瓜视频无限观看IOS安卓提供安全感:相机、应急电话甚至安全照明都给人可靠的感觉,让丝瓜视频无限观看IOS安卓明白,如果需要,可以随时使用它们。确保紧急情况下的可用性依赖于不出差错的电源,这相应意味着高品质的备用电池。但是,如何知道备用电池真的不出差错呢?
这个问题困扰着依赖电池提供应急电源的设备制造商。如何知道在最需要的时候,它能够发挥作用,这对于不间断电源(UPS)制造商尤其重要,因为UPS的唯一用途是在主电源发生故障时确保计算机系统或医疗设备的电力供应。在这些情况下,电力提供和在确定的时间与供给容差范围内供电是极其必要的。
大多数备用电池使用多个阀控铅酸蓄电池(VRLA)做成整体电池组。虽然称作“免维护”,但这项技术有众所周知的不足,其中的任何一个都可能造成电池低效甚至完全不起作用。
因此,弱、老化或其他“不健康”的电池构成这些系统的严重危险,需要定期维护检查它们的健康状态(SOH)与荷电状态(SOC)。不论这些维护多么频繁,在维护检查间隙仍有发生电池故障的风险。为了克服这种状况,一些公司正转向提供持续原位SOH和SOC监测的系统。
2 持续监测
持续监测似乎是个简单的解决办法,但在现实中面临经济上的难题。持续监测方案通常需要增加50%的电池成本,如果把安装和运行考虑在内,增加比例甚至高达70%。面对这么高的成本,在提示电池寿命终结的平均无故障时间(MTBF)之前定期更换电池,可能是更经济的做法。然而,和例行维护一样,这也充满不确定性,因为环境条件对电池的MTBF有很大影响。
制造商因而把目光转向低成本的持续监测系统,全面诊断电池在各个条件下的SOH和SOC。2007年3月,供应这类智能变送器的专业公司LEM与密封及排气式铅酸电池诊断和管理领域领先的权威机构RWTH亚琛大学合作,确立了先进的低成本电池监测管理的发展方向。
在其他制造商追逐更“时尚”的电池技术时,RWTH亚琛大学则已建立起技术中心并增强其力量,集中研究最为成熟和普遍销售的电池化学工艺。LEM-亚琛结成长期合作关系,共同研究VRLA富液和胶体电池的故障模式,开发包括SOH和SOC在内的下一代监测与分析系统。
通过这种合作和了解用户需要,LEM持续开发用于持续监测的“Sentinel”解决方案,终于研制出最新一代产品Sentinel III。Sentinel能够测量电池电压、内部温度和内部阻抗,其诊断测量水准可媲美高度复杂且昂贵的实验设备,但成本因素使其可用作持续监测方案。
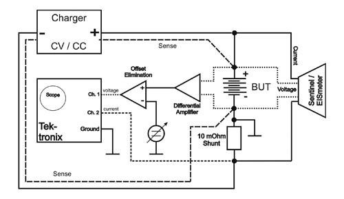
为了开发Sentinel,如图1所示,LEM使用上述实验设备并选用众多的电池样品和品牌,进行广泛的研发。在这个项目中,Sentinel运用和复制了电化学阻抗频谱分析法。在解释高性价比的单芯片解决方案中如何复制这项先进技术之前,值得丝瓜视频无限观看IOS安卓确切说明的是它实现的诊断水准以及如何保护基于电池的UPS的完整性。
图1 用于评估监测装置的测试设置
3 老化问题
这类系统大多采用铅酸电池技术,众所周知的技术缺陷是老化导致容量衰减,内阻升高。不过,由于这项技术如此成熟,老化状况也广为人知,因而能够通过探测几种情况确定老化状况。
容量降低是尤其普遍的影响之一,这基本是电池的使用模式造成的。在UPS内部,电池以高电流放电,导致电极上生成大的晶体。可通过适当调节电池,部分地控制这种状况,但事实证明在严重情况下这是不可逆的。这种情况也会生成小的晶体,称作“树枝晶”,如果没有探测到的话,可能会连在一起造成电池短路。
内部腐蚀使端子的薄片落到电极上,也可能造成短路。导致腐蚀的重要因素包括温度、电压和局部酸液浓度,通常影响正极端子。这些老化效应都导致电池容量或电量损失,因此任何一种诊断都必须能够鉴别它们,以便在灾难性故障发生之前采取适当行动。
以上效应导致电池容量或电量降低。任何一类诊断都应当以鉴别这些老化效应为目标。
在已进行的测试中,使用电化学阻抗谱(RWTH亚琛大学的EISmeter分析仪)进行全谱测量,运用一系列的正弦波形测量电池,测得整个频谱的阻抗。通过傅立叶分析计算给定频率的实际和假想的电压响应部分,得出测量结果。通过分析电压响应与励磁电流的幅角及相角关系,获得复杂的阻抗结果。
对于Sentinel解决方案而言,这是不切实际的,因为做到这一点所需的处理能力会使持续监测系统的任何解决方案失去商业可行性。因此,丝瓜视频无限观看IOS安卓面临的挑战是开发这样一种方法:只能使用一种频率进行测量,但能获得堪比EISmeter的结果。
4 趋势分析
测量结果显示,用EISmeter和用Sentinel测得的两个数值非常一致。虽然使用Sentinel反馈的数值稍高,但这容易通过校准予以补偿。但是,基于电池诊断的目的,对于重要性来说,这种偏差是相对而非绝对的。由于测量是持续进行的,因此,重要的是从结果中清楚看出趋势数据。这些数据加上均采用单一集成电路测得的温度和电压值,构成Sentinel解决方案的信息基础。
Sentinel是第一个用于监测VRLA和富液电池的单块集成电路(系统芯片),能够测量单个电池和整个电池的内部温度、电压和标准阻抗。每个Sentinel III模块监测标称电压在0.9V到16V之间的单个电池或电池组,通过S-BUS总线的通讯总线向S-BOX的数据记录器报告数据。
Sentinel的功能是取得测试的关键电气参数,以确定电池能否在主电源发生故障时发挥作用。
单个串行总线最多可以接入250个而最多设定为六组的Sentinel模块,最多可监测六条浮动/放电电流,使安装变得极其轻松,只需使用预设端子的数据总线电缆将插头插入插座即可。
每个Sentinel都有温度测量工具,持续测量直接固定在电池盒上的传感器片探测到的单个电芯的外表温度。这对于探测潜在的热失控来说是不可或缺的,也使智能温控测量单个电池温度,使绘制电池温度分布成为可能。在此之前,这还是一项费用昂贵的附加服务。
LEM独一无二的真实能量层阻抗测量法以及更强大耐久的测试电流,确保每次测得的结果准确且可重复。采用设定频率通过对整个电池进行多次“短时微放电”测量阻抗,阻抗与频率的关系如图2所示。

图2 阻抗与频率的关系

图3 阻抗波形
图4 Sentinel III
起初,这个单一的较长预处理脉冲动作在开始绘制测量脉冲之前,把电芯带入正确的“能量层”状态。后者生成不同的电芯电压响应,结合脉冲电流参照值,提供阻抗值。
Sentinel的阻抗测试方法只涉及所测试的电芯。不需要通过电池部件的高电流,并且内阻测量过程不*直流线路。
这是首次在单芯或整个电池监测中综合测量温度、阻抗和电压。Sentinel III(外形见图4)系统能够准确测量温度(误差+/- 2°C,测量范围为 –10°C to +70°C)、放电(动态)(+/-0.5%)和浮动(静态)电压及纹波电流,是目前在售的最全面的电池监测系统。
另外在设计上,Sentinel III安装简单,花费的时间约为安装其他系统所需时间的四分之一。这是通过单片电路设计和简化通讯系统实现的。各独立单元采用LEM 的 S-BUS总线的专有通讯总线,独立运行,却由S-BOX的中央智能单元直接控制。监控器和数据记录器有全面的警报参数和数据存储装置(见图5)。
图5 S-BOX、监控器和电池数据记录器
正是详细的测量加上智能化的数据分析,才能提供关于真实电池状况和可用性的可靠报告。Sentinel III提供电芯或整个电池的准确温度、电压和阻抗数据。中央数据记录与分析单元的软件跟踪一定时间的数据变化情况,提取趋势信息,随时向用户提供备用电池投入使用后的真实性能。在单个电芯或整个电池层面,系统鉴别出故障的电池组件,针对完全失效生成警报,并请求进行人工检验。由于S-BOX盒也接入网络服务器,可通过互联网查看所有的性能、趋势和警报数据;以标准信息形式提供非紧急状态更新数据,使管理员可从世界任何地方监测装置。
由于Sentinel本身由受监测的电池供电,因此设计上在多数时间维持“睡眠”模式,只在进行测量时才“唤醒”。唤醒周期用时不足100ms,大约每(5-10) min唤醒一次。鉴于Sentinel III分散内部电阻的测试载荷电流,为减小内部温度上升,阻抗测量周期的最短时间为10 min。与电池参数变化的时间相比,这个间隔很短,实践中许多操作员会要求延长阻抗测量周期的间隔。因此,在绝大多数时间里,Sentinel消耗极少的主电池电量。
考虑到对复杂电子装置依赖程度的日益加深,UPS系统可能更多地使用铅酸电池。单个电芯发生故障可能引发采用UPS作为应急电源的系统灾难。但是,使用LEM的Sentinel可以预测、防止系统灾难的发生,从而在间接损害发生之前,提早进行高性价比的校正。
LEM坚信,持续监测对这些应用有重要意义,但它的成本不应超过电池成本的15%。因为丝瓜视频无限观看IOS安卓已经知道,大多数故障模式中是阻抗发生了变化,所以,迄今为止这是探测电池失效退化的最有效方法。为了获得真实的读数,必须在足以穿透当前“表面”负荷的电流水平上测试电池,为此开发的Sentinel也能自动优化阻抗信号测试水平。
5 结语
Sentinel系统是完全自动运行的单芯片解决方案,为安全和关键应用提供性价比极高的可靠监测手段。整个系统的运行可基于单个电芯的完整性。但是,Sentinel能够保持这种完整性,从而避免潜在的灾难性故障。
关键词:ups电源报价http://www.yongchun0769.com/list-3-1.html